
じげんが建築人材の人材紹介を展開するStructを買収
株式会社じげん(本社:東京都港区、代表取締役 社長執行役員CEO:平尾丈、以下 じげん、東証プライム:3679)は、株式会社Struct(本店所在地:東京都渋谷区、代表取締役:青木 良太、以下「Struct」)の株式を取得し、子会社とすることを決議いたしましたので、下記の通りお知らせいたします。
Structは主に建設業界特化の人材紹介事業として「建設JOBs」を展開しており、建設会社等を中心に顧客基盤を有しております。
じげんグループは、これまで既存領域における送客力の強化、顧客基盤の拡大、新規領域への拡張により、ライフサービスプラットフォームの価値拡大に努めて参りました。
本株式取得により、人手不足による人材確保ニーズが高い分野である建設領域において、新たに事業展開が可能となります。じげんでは、主力事業としてVertical HR領域を設定しており、特定領域に特化することでより業界に根ざした課題解決に可能になると考えており、集客チャネルの最適化に伴うユーザー獲得単価の逓減ならびにオペレーション効率化によって、同社の更なる業績拡大に注力いたします。
今後につきましては、短期的にはキャリアドバイザーの人員拡充及び生産性の向上、そしてじげんのマッチングテクノロジーの活用による集客力の改善に取り組み、中長期的には同社の事業モデル及びノウハウを応用し、需給ギャップの大きいその他人材領域への横展開等を進めることで、主力事業であるVertical HRの更なる業績拡大を実現いたします。
Structは設立約2年であり、これまでの収益及び利益水準がじげんグループ業績に占める割合は大きくありませんが、これらの事業戦略を遂行し、飛躍的な成長を目指します。
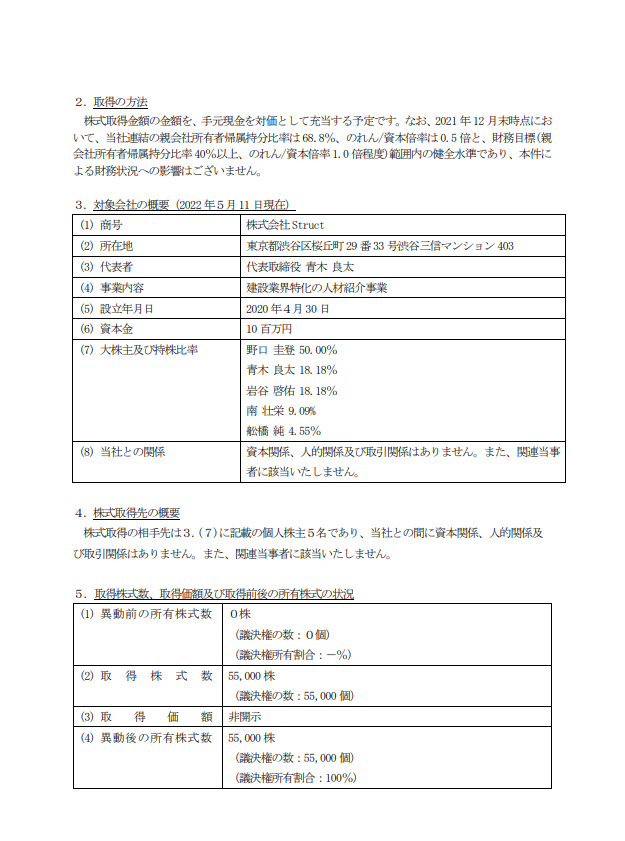
買収概要


HR業界のM&A・資金調達・投資について
HR業界のM&A・資金調達ニュース一覧










